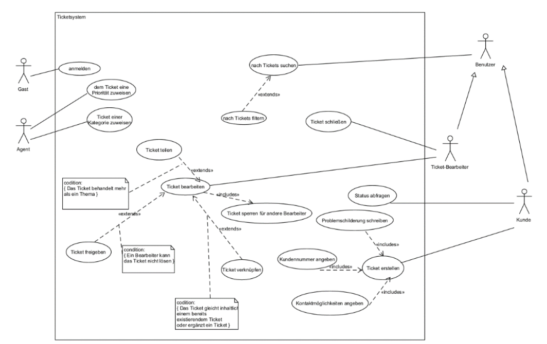
Projekt: Ticketsystem
Entwicklung eines webbasierten Ticketsystems zur Verwaltung von Supportanfragen. Ziel war es, die Grundlagen von Softwaremodellierung und Prototyping praxisnah umzusetzen von der UML-Modellierung bis zum funktionsfähigen HTML/Bash-Prototypen.
- Modellierung: UML-Diagramme (Use-Case, Klassendiagramm, Aktivitäts- und Zustandsdiagramm)
- Prototyp: HTML-Oberfläche mit Bash-Logik (Login, Ticketstatus, Ticketdetails)
- Rollen: Agent, Kunde, Bearbeiter, Gast mit verschiedenen Rechten im System
- Funktionen: Ticket erstellen, kategorisieren, priorisieren, bearbeiten, abschließen
- Entwickelt im Rahmen des Moduls Software Engineering I an der Hochschule Bremerhaven